안녕하세요.
전주 이진복한의원 이진복원장입니다.
오늘은 귀울림~~~이명증에 대해 알아보겠습니다.


이명은 외부 자극없이 본인이 자각하여 듣는 주관적 소리이다. 이명은 생리적 이명과 병리적 이명으로 나눌수 있습니다다. 20dB 이하의 이명은 생리적 이명으로 본인이 불편하지 않으면 병리적 이명으로 진단하지 않고 생활에 방해할 정도의 소리가 들릴대만 이명으로 진단합니다다.
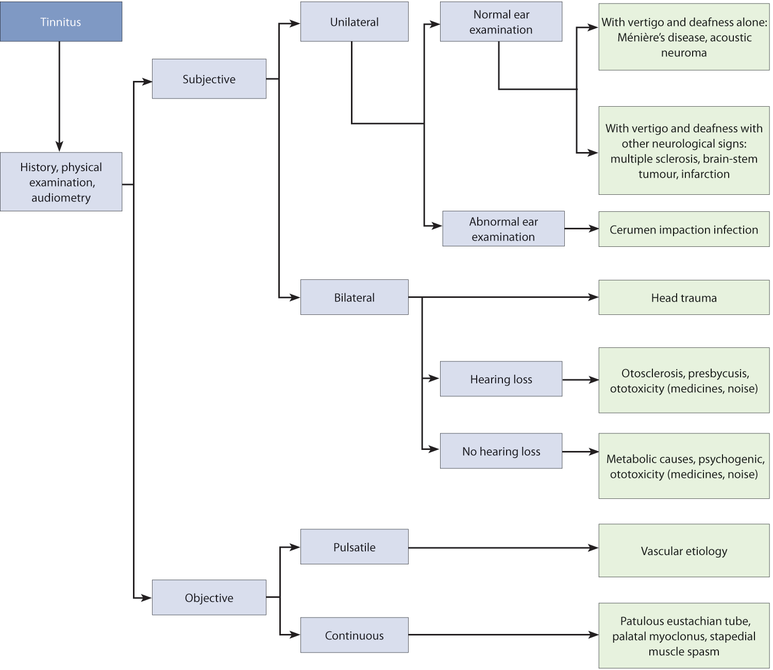
이명의 가이드라인

이명은 자각적/타각적으로 일단 나누어 생각합니다. 자각적 이명은 본인만 느끼는 이명으로, 진성이명이라 합니다. 전체 이명의 90%에 해당하고 비진동성 이명 혹은 감각신경성 이명으로 불립니다.
타각적 이명은 귀주변의 혈관, 근육, 이관의 잡음이 본인 뿐만 아니라 타인에게도 들이는 것입니다. 박동성과 비박동성 이명으로 나뉘며 박동성 이명은 혈관성 잡음이 들리는 것으로 뇌동정맥류, 뇌혈관협착, 혈관기형 등의 병리적으로 위험한 질환을 시사할 가능성이 있습니다. 비박동성 이명은 이소골 근경련과 같은 근육의 잡음이나, 인후 주변의 근육 잡음 등이 들리는 것입니다. 타각적 이명은 진동성이명에 해당합니다.
그 외에 2014년 미국이비인후과두경부외과학회가 이명 진료 가이드라인을 발표했습니다.
출처 : 메디칼트리뷴(http://www.medical-tribune.co.kr)
AAO HNS 가이드라인은 6개월 이상 지속하는 원인불명의 이명 중 QOL과 건강상태에 악영향을 미치는 난치성 이명 관리에 초점을 맞춥니다. 그리고 진단검사의 선택과 검사 및 치료가능한 배경질환 발경을 위한 정밀검사 시기, 증상과 QOL 개선하기 위한 최적의 치료법 등을 자세히 설명 중입니다.

이명진단은 특별한 검사기기가 없기 때문에 병력청취를 하는 것이 중요합니다. 이명의 부위, 이명의 종류, 이음의 양상, 이명음의 높낮이, 이명음의 주관적 크기, 이명음의 빈도, 이명음의 신경쓰이는 정도 등을 물어서 문진표를 작성하여 이를 토대로 이명의 양상을 진단합니다.
감각신경성 이명의 경우 윙거리는 소리나, 파도소리가 지속되는 양상으로 들리고 혈관성 이명의 경우 욱욱 거리는 박동성 양상을 띱니다.
이명 치료는 재활 훈련이 중요하다?

이명 재활훈련(Tinnitus retaining therapies TRT)은 환자가 일상생활을 할 때 이명을 인지 못하게 하는 것을 목표로 하는 훈련으로 소음발생기로 이명음 보다 낮은 강도의 자극을 줘서 이명음에 익숙해지도록 훈련합니. Tinnitus retaining therapy(TRT) for tinnitus, Cochrane Database syst Rev 2010 에 따르면 TRT 치료가 이명차폐치료에 비해 더 효과적이라고 합니다.

침치료는 후경부 견부 근육긴장을 풀어주는 혈자리를 사용하면 효과적이다. 특히 SCM, 후두하근이 효과적입니다. 대표혈자리로는 이문 예풍 풍부 아문 청궁 청회 등이 있습니다.
한약치료
1.시령탕: 이관기능부전 증상을 동반한 이명 환자 212명을 대상으로 무작위 비교 실험을 시행한 결과 시령탕과 신경안정제를 병용한 군에서 60%의 이명증상 경감효과가 나타났다.
2.조등산: 이명환자 58명 대상으로 무작위 비교실험을 한 결과 조등산이 mecobalamin에 비해 유의하게 이명을 개선시켰다.
[ KCD 한의임상을 위한 한방 내과 진찰 진단 치료가이드3]


전주 이진복한의원 이진복원장(한의학 박사, 침구의학과 전문의)

'의학이야기 > 의학 지식' 카테고리의 다른 글
| 전주 이진복한의원 녹용의 효능 (0) | 2022.04.06 |
|---|---|
| 전주 이진복한의원 빈혈 (0) | 2022.04.04 |
| 전주 이진복한의원 발바닥 열감(족심열) (0) | 2022.03.30 |
| 전주 이진복한의원 침의 혈관신생 유도 (0) | 2022.03.28 |
| 전주 이진복한의원 잘못된 자세로 인한 통증(feat. 추나) (0) | 2022.03.25 |

댓글